
RiderTua.com – Soal sepeda motor roda tiga, Piaggio sudah punya model MP3. Tapi pabrikan motor ini seolah belum puas degan hanya mengandalkan satu model saja. Piaggio diketahui sudah patenkan model motor three-wheeler terbaru. Yang pasti, motor tersebut bukanlah MP3, dan sepertinya itu benar-benar model baru.

Baca juga: Piaggio Hadirkan Vespa Primavera S di Indonesia, Edisi Terbatas !
Piaggio Model Motor Three-Wheeler
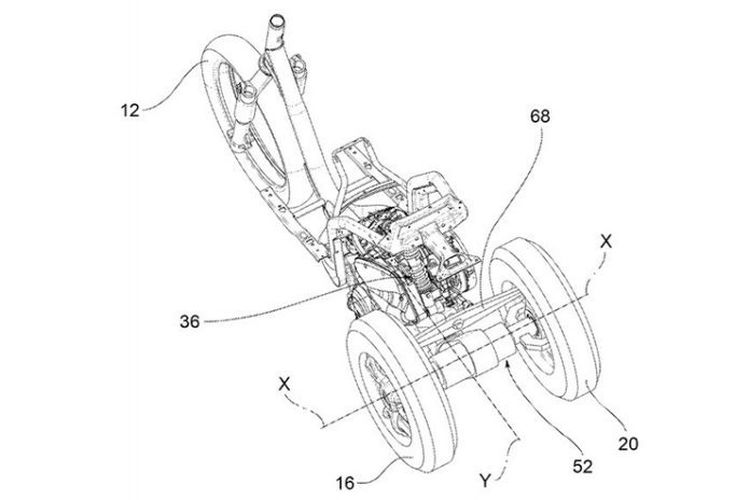
Dari paten tersebut, terlihat jelas dua rodanya tak lagi ditempatkan di depan seperti MP3, tapi di belakang. Walau sebenarnya model ini sudah lama diterapkan oleh Honda Gyro atau BSA Ariel 3. Lalu apa bedanya dengan keduanya?
Desain dari Piaggio ini disebut berbeda karena konsep sistematisnya yang bisa membuat pengendalian motor lebih mudah. Roda belakang ikut miring seperti roda depan ketika menikung. Dengan begitu motor semakin nyaman saat dikendarai.
Model Motor Tiga Roda Ideal?
Lalu bentuk gardan belakang serta sistem transmisi rancangan Piaggio terlihat cukup rumit. Desain kontruksinya memang mirip dengan paralleogram-nya MP3, tapi ditempatkan di belakang motor. Mungkin bertujuan untuk memberi pengendalian motor yang lebih optimal.

Entah apakah Piaggio benar-benar menggunakan paten tersebut untuk membuat motor produksi massal. Karena tak semua paten bisa langsung dibuat, dan hanya sebatas pengembangan teknologi. Sepertinya untuk saat ini hanya MP3 yang bisa mereka andalkan di pasar motor three-wheeler.
Tapi jika dibayangkan, sepertinya menarik kalau Piaggio mengeluarkan motor model seperti ini di pasar. Dengan begitu, Gyro dan Ariel 3 punya lawan baru di segmen mereka dan persaingan akan semakin panas.





