RiderTua Mobil – Merasa tak puas mematenkan desain mobil yang terintegrasi dengan sepeda motor listrik, Ford kembali mematenkan sebuah teknologi keselamatan untuk ban mobil. Produsen mobil asal Amerika Serikat ini mengembangkan fitur airbag yang diaplikasikan pada ban mobil. Wah, bagaimana ya?Ford patenkan teknologi airbag pada ban mobil.
Baca juga: Mobil Terintegrasi Sepeda Motor Listrik Siap Dipatenkan Ford

Agar Tidak Membahayakan Penumpang
Mungkin terdengar aneh dengan teknologi yang diciptakan Ford ini. Namun penemuan teknologi Ford yang luar biasa ini sudah dipatenkan di Kantor Paten dan Trademark USA di Virginia. Komponen yang dipatenkan Ford ini terletak di ban depan dan akan mengembang seperti airbag jika terjadi benturan. Untuk itulah Ford menciptakan inovasi yang bisa dikatakan aneh tetapi manfaatnya sangat besar di dunia otomotif.
Komponen yang dipasang pada ban depan ini tidak seperti airbag pada umumnya, tapi berbentuk padat sedikit melengkung mengikuti bentuk ban. Cara kerja airbag ini yaitu ketika terjadi tabrakan dari depan, alat ini menyerap energi roda depan untuk mencegahnya masuk ke dalam kabin yang bisa membahayakan pengemudi atau penumpang. Kemudian pedal yang diinjak pengemudi pun juga akan didorong. Tetapi meskipun disebut sebagai airbag ban mobil, bukan berarti akan menggembung ketika bekerja. Hanya mendorong roda keluar menjauh dari kabin mobil.
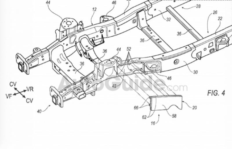
Fitur unik ini dirancang khusus untuk kendaraan body-on-frame alias ladder frame seperti contohnya Ford F-150 dan Ranger. Namun melihat cara kerja airbag ini sepertinya sulit dipahami bagi sebagian orang. Meskipun demikian, dengan adanya fitur ini diharapkan bisa meningkatkan rating uji coba tabrakan depan atau front overlap lebih baik.







